Uporządkowanie zadań

Uporządkowanie zadań

W ostatnim artykule opisałem swoje tzw. „skrzynki spraw”, w których przechowuję różne informacje, aby mieć „czysty umysł” i nie zaprzątać sobie głowy sprawami, o których muszę pamiętać. Możesz o tym przeczytać tutaj. Dzisiaj chciałbym się skupić na tym, jak właściwie postępuję z zadaniami i co zapisuję? Czy każda „sprawa” wymaga ode mnie działania?

Poniższy artykuł został napisany po inspiracji systemem GTD (Getting Things Done), którego twórcą jest David Allen. System ten wdrażam w swoje życie i modyfikuję na podstawie własnych doświadczeń i spostrzeżeń, dlatego nie wszystkie reguły GTD są identyczne z tym, co opisuję. Jeżeli chcesz poznać “czyste” zasady GTD, polecam przeczytać książkę jej autora zatytułowaną “Getting Things Done, czyli sztuka bezstresowej efektywności”.

Czy wszystkim muszę się zająć?

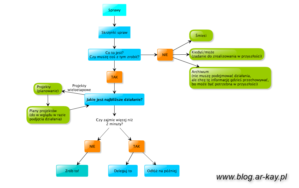
„Skrzynki spraw” nie zawsze są miejscem uporządkowanych zadań. Można powiedzieć, że panuje tam pewnego rodzaju chaos. Zapisujemy tam informacje, aby nic nam nie umknęło, ale żeby wszystko dobrze zadziałało, musimy trzymać się pewnych reguł, które pozwolą nam zapanować nad naszymi „sprawami”. Idealnie przedstawia to schemat, wykonany na podstawie informacji zamieszczonych w książce „Getting Things Done” Davida Allena dotyczących analizy:

Schemat analizy GTD
Schemat analizy GTD

Oryginalny schemat można znaleźć tutaj.

Realizacja

Pierwsze pytanie, jakie sobie zadaję, dotyczy tego, czy muszę podjąć jakieś działanie. Jeżeli nie, mam do wyboru trzy opcje:
1. Śmieci — żadne działanie nie jest potrzebne i nie chcę tej informacji dalej przechowywać. Przykładem może być mail z ofertą szkolenia, którym nie jestem zainteresowany.
2. Kiedyś/może – zadanie do zrealizowane w przyszłości. Obecnie nie ma konieczności podejmowania żadnego działania, ale w przyszłości może się takie pojawić. Zadania tego typu mogą dotyczyć np. planowania wakacji w przyszłości.
3. Archiwum — dotyczy spraw, dla których nie muszę podejmować działania, ale chcę tę informację przechowywać. Np. potwierdzenie rejestracji z danymi do logowania w jakimś serwisie internetowym.

Co, jeśli działanie jest wymagane?

Jeżeli trafia do mnie „zadanie”, którego najbliższe działanie mogę wykonać w trakcie 2 minut — realizuję je od razu. Jest to zasada, o której możesz przeczytać tutaj. Uwaga! Sprawdza się ona tylko i wyłącznie w trakcie analizy. W przypadku, kiedy czymś się zajmuję, nie korzystam z niej, bo mógłbym wpaść w tzw. wir krótkich zadań 2-minutowych, przez co nie zrealizowałbym właściwego zadania, którym się zajmowałem.
Jeżeli zadanie zajmie mi więcej niż dwie minuty albo oddelegowuję je komuś innemu, albo odkładam na później, czyli zapisuję w Nozbe.

Skrzynka mailowa

Jeszcze nie dawno miałem włączone powiadomienia o mailach w moim telefonie. Kiedy przychodziła jakaś wiadomość, otrzymałem informację i często od razu ją czytałem. Ze względu na to, że zazwyczaj działo się to w biegu, nie reagowałem odpowiednio na korespondencję i czytałem ją później kolejny raz, zostawiając w skrzynce odbiorczej. To było zdecydowanie mało produktywne. Dzisiaj wszystkie powiadomienia mam wyłączone. Czytam maile, kiedy mam czas na nie zareagować i robię to w następujący sposób:

  1. Jeżeli napisanie odpowiedzi zajmie mi mniej niż dwie minuty — staram się odpisać od razu.
  2. Jeżeli wiadomość jest dla mnie nieistotna, nie wymaga ode mnie podjęcia działania i wiem, że nie będę chciał do niej wracać — usuwam
  3. Jeżeli nie muszę podjąć żadnej reakcji, ale będę chciał kiedyś ponownie tę wiadomość przeczytać, bo zawiera dla mnie istotne informacje — archiwizuję
  4. Jeżeli muszę podjąć jakieś działanie, ale zajmie mi to więcej niż dwie minuty — przesyłam zadanie do programu Nozbe.

Staram się w ten sposób zachować zasadę „Inbox zero” – czyli utrzymanie wiadomości w skrzynce odbiorczej na poziomie 0.
Kiedyś miałem inne reguły, które przejmowałem od starszych kolegów z pracy. Na początku wszytko trzymałem w skrzynce odbiorczej, a wiadomości, do których musiałem wrócić, oznaczałem jako nieprzeczytane. To był bardzo zły system. Zdarzały się sytuacje, kiedy niechcący ponownie otworzyłem daną wiadomość i zapomniałem oznaczyć ją jako nieprzeczytaną, albo ginęła ona w czeluści innych maili. Powodowało to, że „gubiłem” ważne wiadomości, które wymagały ode mnie reakcji. Takiego systemu nikomu nie polecam.

Nozbe

Nozbe jest dla mnie główną aplikacją, w której przechowuję swoje zadania. Kiedy o czymś pomyślę, co wymaga mojego działania, a zajmuje więcej niż dwie minuty, zapisuję je właśnie w tym programie. Oczywiście dla każdy może sobie wybrać inny podobny program, który będzie spełniał to zadanie. Mój wybór padł na Nozbe, ponieważ w momencie wymyślenia cyklu artykułów związanego z lepszą organizacją i produktywnością, miałem już wykupioną licencję 🙂
Często od razu przydzielam odpowiedni projekt i dodaję krótki komentarz, który pozwala mi później szybciej zrealizować zadanie. Jeżeli nie mam na to czasu, zadania lądują w skrzynce spraw i dodaję je do projektów później, zazwyczaj w trakcie cotygodniowego przeglądu, o którym pojawi się osobny wpis. Niektóre zadania wymagają ode mnie działania w konkrety dzień, a nawet konkretnej godzinie. Wówczas ustawiam w Nozbe datę i godzinę wykonania. Ze względu na to, że mam połączony swój kalendarz z Nozbe, informacja o danym zadaniu od razu pojawi się w moim kalendarzu Google.

Zapisywanie plików na komputerze

Przy pobieraniu różnych plików z Internetu, staram się zawsze wybierać odpowiedni katalog, w którym będę te pliki przechowywał. Często jednak pobieram różne pliki, które potrzebuję tylko w danej chwili, np. szablon jakiegoś dokumentu, czy aktualny regulamin, który chcę tylko przeczytać i wyrzucić. Wówczas zapisuję te pliki w katalogu „Pobrane” – domyślnym katalogu do pobierania pliku. Zauważyłem, że jeżeli wrzucam wszystko do jednego worka, co jest dla mnie niepotrzebne, łatwiej jest mi to później czyścić.

OneNote

Dla tych, którzy nie wiedzą, OneNote jest aplikacją do tworzenia notatek od firmy Microsoft. Można go porównać do bardziej znanego programu Evernote. Tutaj znajdziecie więcej informacji o samym programie.
W OneNote zapisuję wszystko, co wymaga ode mnie dłuższego komentarza. Są to moje różne pomysły do zrealizowania, zarówno te bieżące, jak i te, których pewnie nigdy nie zrealizuję. Piszę tutaj wszystko, co przyjdzie mi do głowy, ale nie tylko. Mam tutaj również informacje o licencjach moich aplikacji, notatki ze szkoleń i swój dziennik, który od niedawna skrupulatnie piszę każdego dnia (z małymi wyjątkami :)). Traktuję to jako taki zeszyt z informacjami w wersji elektronicznej, do którego mam dostęp z każdego miejsca na Ziemi, co bardzo sobie cenię. Moja praca z OneNote często wygląda tak, że kiedy realizując zadanie z Nozbe, sięgam do tych notatek. Mam tutaj spisane szczegóły i rozbudowane treści.

Podsumowanie

Różne narzędzia w postaci aplikacji komputerowych pozwalają mi realizować zadania. Bardzo ważna jest umiejętność określenia „najbliższego działania”, którą David Allan nazywa „kluczem do zorganizowania siebie”. To jest ta pierwsza czynność, którą musisz zrealizować, aby „popchnąć” tematy do przodu. Jeżeli jakiś cel wymaga od nas więcej niż jednej czynności, będziemy nazywali go projektem. Przykładowo „Wakacje 2018”. Takiego celu nie możemy zrealizować jednym zadaniem. Jak w ogóle moglibyśmy nazwać takie zadanie? “Ciekawe spędzenie wakacji w 2018.”? Taki jest nasz cel, który będzie wymagał od nas wielu kroków. To projekt, którego działaniami mogą być:

  • wybierz miejsce, gdzie chcesz spędzić urlop
  • zaplanuj datę swoich wakacji
  • poszukaj noclegu

i tak dalej. To te konkretne czynności pozwolą nam zrealizować projekt. Cytując Elberta Hubarda

„Sama realizacja spraw nie wymaga wielkiego wysiłku; wielkiego wysiłku wymaga podjęcie decyzji, co należy zrealizować.”

A Ty jak organizujesz swoje zadania i projekty? Z jakich narzędzi korzystasz? Podziel się tym w komentarzu! Jeżeli chciałbyś śledzić kolejne artykułu z serii #LepszyJa — zapisz się na newsletter, a nic Cię nie ominie.